设置字体大小:【大 中 小】
【打印】
【页面调色版
】
发布时间:2018-05-31
点击次数: 次
各州、市林业局,厅滇中新区分局,省林业调查规划院:
为贯彻《云南省湿地保护条例》和《云南省人民政府关于加强湿地保护工作的意见》(云政发〔2014〕44号),规范、有序开展省级重要湿地认定,依法保护湿地,省林业厅组织编制了《云南省省级重要湿地认定办法》(以下简称《认定办法》),并报经省人民政府批准同意按《认定办法》逐年分批开展省级重要湿地认定工作。现将《认定办法》予以印发,请认真贯彻执行。同时,省厅决定于今年启动第一批省级重要湿地认定工作,委托省林业调查规划院承担第一批拟认定区域的资源调查与评价工作,请相关州、市按认定办法要求做好有关工作。
附件:1.云南省省级重要湿地认定办法
2.云南省第一批拟认定省级重要湿地名单
3.省级重要湿地认定书
28365365.com
2014年11月11日
(联系人及电话:王盛弘 0871-65090197)
附件1
云南省省级重要湿地认定办法
第一条 根据《云南省湿地保护条例》和《云南省人民政府关于加强湿地保护工作的意见》,制定本办法。
第二条 本办法所称的省级重要湿地认定是指由省级林业行政主管部门组织,按程序开展认定相关工作后,报省人民政府批准并公布省级重要湿地名录的过程。
本办法所称的省级重要湿地是指在湿地典型性、生物多样性、生态功能重要性等方面具有云南省重要意义,符合我省制定的《省级重要湿地认定》(DB53/T 626-2014)标准,经过认定后由省人民政府批准公布的湿地。
第三条 省级重要湿地命名方式为:
州(市)或县(市、区)规范化简称+湿地名+省级重要湿地。
第四条 省级重要湿地认定工作以《省级重要湿地认定》(DB53/T 626-2014)作为技术标准,按下列程序开展工作。
第五条 省级林业行政主管部门根据全省湿地资源调查成果和湿地保护管理情况及其保护的重要性和紧迫性,提出适宜开展省级重要湿地认定的区域(以下简称认定区域)。
第六条 省级林业行政主管部门组织开展认定区域的资源调查与评价工作,形成认定报告。
第七条 县(市、区)林业行政主管部门负责协调辖区内的有关部门,配合开展好认定区域的湿地面积、范围、土地权属、保护状况等相关调查工作。
县(市、区)人民政府对认定报告进行审核,对认定区域的湿地面积、范围、土地权属等出具意见,并为认定区域明确专门的保护机构。
县级林业行政主管部门将同级人民政府审核同意的认定报告和相关材料上报州(市)林业行政主管部门。
第八条 州(市)林业行政主管部门将认定报告和相关材料报州(市)人民政府,对认定区域的湿地面积、范围、土地权属、保护机构等进行审核并出具意见。州(市)人民政府审核同意后,由州(市)林业行政主管部门将认定报告和相关材料上报省级林业行政主管部门。
第九条 省级林业行政主管部门在收到省级重要湿地认定相关材料后,组织省湿地保护专家委员会对认定材料进行评审,形成评审意见,并提出省级重要湿地建议名录。
第十条 省级林业行政主管部门将经评审后的省级重要湿地认定报告和建议名录征求省级相关部门意见。
第十一条 经征求省级相关部门意见后的省级重要湿地建议名录,由省级林业行政主管部门在认定区域所在地进行为期5个工作日的公示。
第十二条 公示期满无异议的,由省级林业行政主管部门将省级重要湿地名录上报省人民政府批准并公布。
第十三条 经认定并公布的省级重要湿地严格按照《云南省湿地保护条例》进行保护管理。
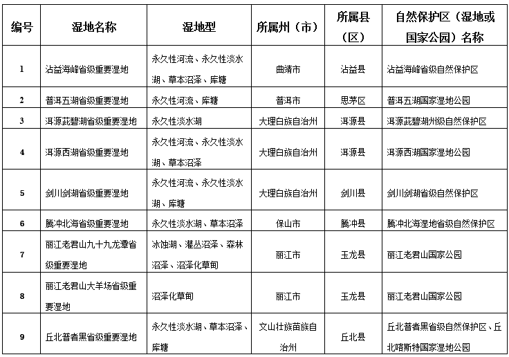
附件2
云南省第一批拟认定省级重要湿地名单